http://www.estrellaproject.org/lkif-core/norm.owl#Prohibition
Class norm:Prohibition


Annotations
rdfs:comment
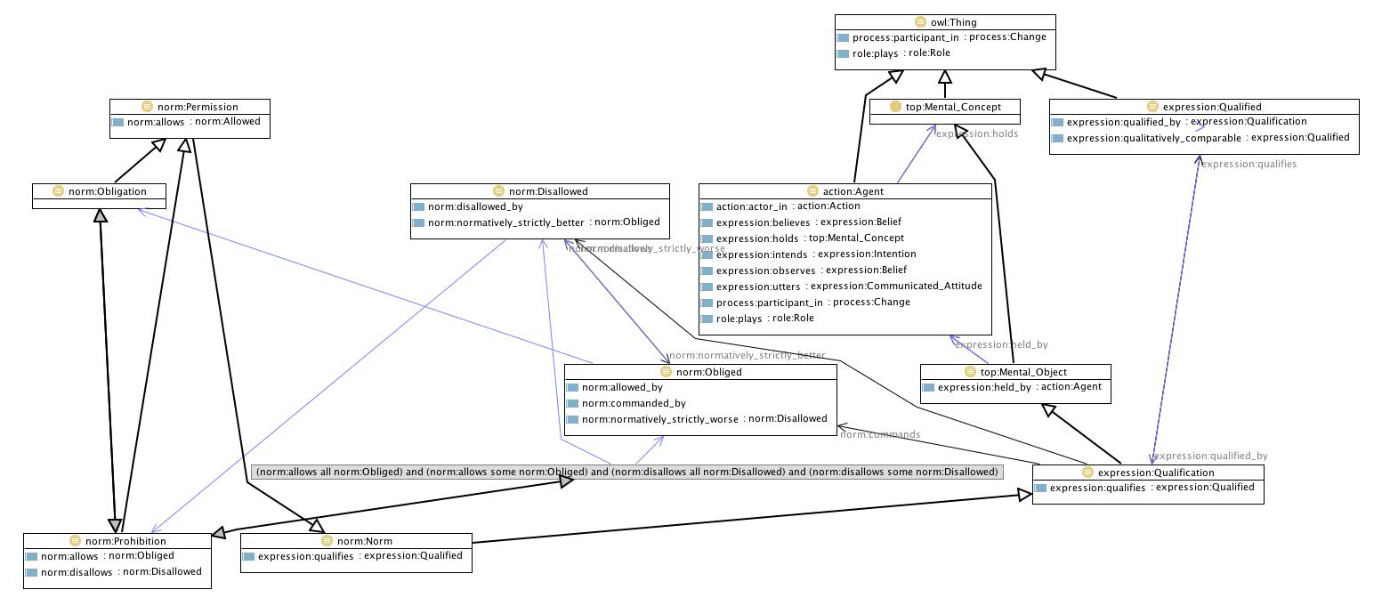
Prohibition obliges/allows thing(s), to which therefore the predication Obliged applies, and disallows thing(s), to which therefore the predication Disallowed applies. The union of the thing(s) allowed and the thing(s) disallowed is qualified by the prohibition. The things allowed and disallowed by the prohibition are disjoint (and completely partition the space of things qualified). If S then O(A) means that S is qualified, S and A is obliged/allowed, and S and not A is disallowed. If S then F(A) means that S is qualified, S and A is disallowed, and S and not A is obliged/allowed. The difference between Obligation and Prohibition is in which part of the partition of the qualified space is explicitly described by the normative statement. Alternative label: directive

Class Axioms
owl:equivalentClass
norm:Obligation
(norm:allows all norm:Obliged) and (norm:allows some norm:Obliged) and (norm:disallows all norm:Disallowed) and (norm:disallows some norm:Disallowed)
rdfs:subClassOf
norm:Permission

Other Properties
rdf:type
owl:Class

References

Generated with TopBraid Composer by TopQuadrant, Inc.

Further reading